stackers-catalog.ru

美元 兑 迪 拉 姆 固定 汇率 (99) 사진

埃塞俄比亚引进新规咖啡豆价格或涨! | 咖评网

一带一路” 国家外汇管理政策概览(非洲篇)

短短72小时,全球“去美元化”战线悄然形成?-虎嗅网

巴林货币是世界上第二强的货币(相对于美元) : r/Bahrain

人民币汇率指数篮子中,美元权重只有19.83%吗?背后还隐藏别的呢_搜狐网

海湾国家汇率制度与推进多元化国际货币体系的思考_搜狐网

海外投资买房必须得考虑汇率。泰铢从4.55‭‮到升‬‬了4.44。400万‭‮铢泰‬‬的房子在3月购买‭‮需‬‬人民币约88万,在今天需90万,短短3个月要‭‮付多‬‬两万[微笑]但是当前国际局势下也不可能等跌,你懂的。对于3月已‭‮买购‬‬的业主,抛开房产本身涨幅,仅‭‮率汇‬‬就得到了升值  ...

从美元到区块链:稳定币的金融革命- 白话区块链

快速银行:亚美尼亚高收益债券和定期存款- 亚美尼亚签证、居留和公民身份律师

市场押注美军或出兵伊朗油金美元齐波动https://www.zaobao.com.sg/realtime/world/story20250619-6887866?utm_source=android-share&utm_medium=app  市场认为美国在7月前军事介入伊朗的可能性超过六成,远高于以色列上周五发动袭击前的35%。尽管美国总统特朗普仍未表态 ...

投资者追捧白银和铂金,市场正在为新秩序定价? - FastBull

許嘉棟觀點:人行干預下的人民幣匯率| 許嘉棟| 評論- 風傳媒

最新迪拉姆汇率:阿联酋迪拉姆人民币汇率- AED/CNY 迪拉姆兑换人民币- 美景旅游博客

投资迪拜— Sara Real Estate Brokerage Dubai

e&宣布2024年Q3收益,合并收入增长10%,达到144亿迪拉姆-美通社PR-Newswire

5000迪拉姆等于多少华夏币- 抖音

Wio 业务/ 欧元兑换: r/dubai

从美元到区块链:稳定币的金融革命- 白话区块链

在币安尼日利亚受到限制后,Bybit和Kucoin成为赢家。

管涛:汇率维稳背景下的境内外汇供求关系

Bigo Live 赚钱攻略2025:如何月入10,000 美元- BitTopup

德世迦范范团队7月份国内路演,上周末两场已经圆满结束,本周末15日深圳/16日广州两场路演,期待您的加入#迪拜房产德世迦#

金属“狂欢”非美货币齐涨,美元强周期或终结;英伟达豪掷200亿美元欲补齐AI推理短板;柬泰两国开始进入停火状态;太空概念股Sidus周涨66% |  一周国际财经|

星巴克换帅后股价大涨市场对新任掌门人有何期待? - 中国金融信息网

1 AED兌KURT | 將AED兌換為Kurt | WEEX

富豪们漫步全世界!为什么中国、印度、英国和俄罗斯的百万富翁都选择定居阿联酋? - 知乎

美国4月CPI数据虽有降温,但判断今年通胀下降仍过早,这也提振美元指数走强。截至中午12时,令吉兑美元跌至4.6900,兑新元则升至3.4779。  点击story(Swipe Up)看更多#

海外公司注册首选迪拜? 1.迪拜0个税,公司37.5万迪拉姆以下0税2.37.5万迪拉姆 以上最高9%公司所得税3.资本利得税0,接受壳公司虚拟运营4.可办2年期迪拜黄金居留签证,2年续签,可申请迪拜税号和ID,避免CRS交换问题

亚洲十大最强货币

2026 年全球最強的10 種貨幣- XS

新興市場債券:當地計價和美元計價有何不同?投資有什麼風險? - Mr.Market市場先生

Swiss Fintech Account – Multi-Currency, Payments & BaaS | Dukascopy Bank

彭博、UWEB、C² Ventures将联合举办「Web3 与金融的融合」闭门论坛,4月11日在香港举行- 天府财经网

数字稳定币如何重构跨境支付版图? | 人人都是产品经理

美元兑迪拉姆汇率是固定的吗- 抖音

坦桑先令兑美元汇率- 抖音

货币| 重要信息| 访问阿布扎比

从美元到区块链:稳定币的金融革命- 白话区块链

将钱从美国寄往阿布扎比:全面指南关于货币,安全性和时间考虑

阿聯酋500 迪拉姆紙幣被評為2025 年最佳新發行紙幣阿聯酋中央銀行的500 迪拉姆鈔票被公認為2025 年EMEA 地區最佳新鈔! UAE  Dh500 banknote named

货币

阿联酋央行CB U.A.E._外汇监管服务局

美元兑哥伦比亚比索实时汇率- 抖音

万里汇账户后台-账户内不同币种余额兑换(“转账”功能) – Topworker跨境客X 万里汇用户指南(2024版)

马斯克身家逼近7500亿美元;《货币战争》作者:金价涨到10000美元也不意外;日本防卫预算已连续14年上涨| 一周国际财经| 每日经济新闻

币圈新贵的迪拜置业狂潮:当数字财富遇见沙漠明珠| OpenSea Official发布于币安广场

迪拜货币:阿联酋迪拉姆的力量

Market Is Choosing Direction, Watch for Key Levels to Break - FastBull

2026 年全球最強的10 種貨幣- XS

抓包!鞋子、衣服里藏27万刀现金,中国女子被澳洲海关当场取消签证

利润再创纪录达62亿美元阿联酋航空集团发布2024-2025财年业绩_民航资源网_CARNOC.com

摩洛哥50迪拉姆:历史与文化的货币见证

📌 【泰銖走強、旅泰成本上升!現在換泰銖要注意了】 最近大家去泰國旅遊或換匯時可能都發現一件事: 👉 以前1️⃣ 元台幣可以換到超過

固定汇率:优点和局限性

新台币人民币(四万台币等于多少人民币)-慧博投研资讯

摩洛哥营商环境指南3 | PDF

金属“狂欢”非美货币齐涨,美元强周期或终结;英伟达豪掷200亿美元欲补齐AI推理短板;柬泰两国开始进入停火状态;太空概念股Sidus周涨66% |  一周国际财经|

中国信托外汇全攻略:最新汇率、换汇、提款与智汇换完整指南! | Cashback Island

迪拜和欧洲的真实生活成本分别是多少?

现在2990日元与美元的汇率是多少?10-19-日元汇率- 南方财富网

Wio 业务/ 欧元兑换: r/dubai

移动的外币兑换机!罗湖海关查获一名旅客人身绑藏多类货币走私出境案

e&实现营收和净利润创纪录增长-美通社PR-Newswire

新興市場債券:當地計價和美元計價有何不同?投資有什麼風險? - Mr.Market市場先生

迪拉姆比美元強嗎?

移动的外币兑换机!罗湖海关查获一名旅客人身绑藏多类货币走私出境案

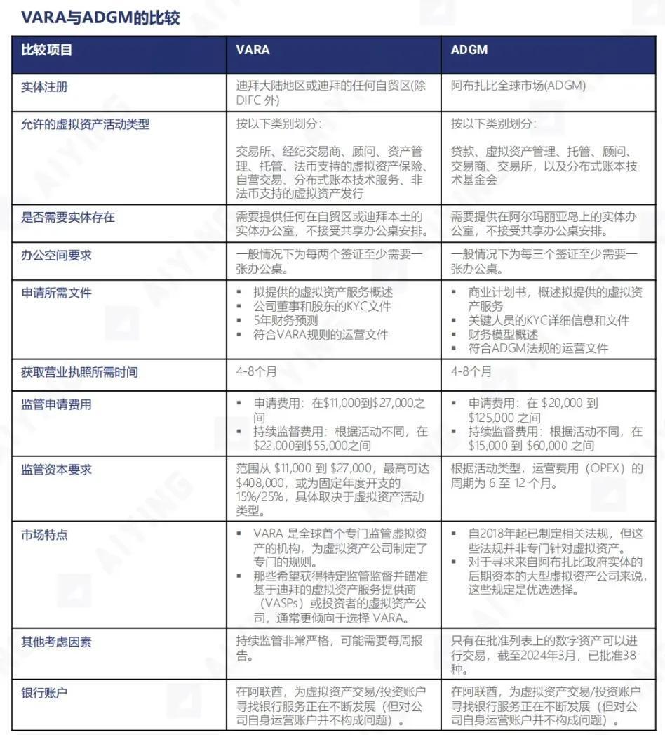
Web3出海|阿联酋及迪拜、阿布扎比加密监管政策简明框架

AED汇率2026:阿联酋迪拉姆兑台币,聪明换汇5大关键| Cashback Island

我告诉你,最初的汇率是怎么定下来的?_搜狐网

俄罗斯卢布今年涨幅超黄金,背后有两大因素- FastBull

2022 10《汇率的逻辑》 | PDF

一美元等于多少新加坡元- 抖音

第一财经研究院《2022年人民币汇率年报:人民币汇率开启新周期》发布!

金属“狂欢”非美货币齐涨,美元强周期或终结;英伟达豪掷200亿美元欲补齐AI推理短板;柬泰两国开始进入停火状态;太空概念股Sidus周涨66% |  一周国际财经|

陆家嘴财经早餐2025年12月20日星期六-腾讯新闻

去美元化趋势下新元可作为区域央行储备货币之一https://www.zaobao.com.sg/finance/singapore/story20250525-6464057  过去几周,去美元化趋势盛行。有分析指出,各国中央银行在分散储备资产时,会增加对新元等亚洲货币的配置,在新元需求的推动下,有朝一日1新元或许能 ...

最新迪拉姆汇率:阿联酋迪拉姆人民币汇率- AED/CNY 迪拉姆兑换人民币- 美景旅游博客

抄底迪拜房产,获长期居留签

汇兑损益的借贷方表示什么-畅捷通

从美元到区块链:稳定币的金融革命- 白话区块链

Seeniun Media Issue 221 by dubairen - Issuu

Form 20-F

埃塞俄比亚汇率仍不稳定!咖啡出口将会减缓| 咖评网

朝令夕改,言而无信:特朗普宣布对超过75个国家暂停新关税90天,并将现有税率统一降至10% - 集思录

香港免手续费找换店全攻略:即时汇率与隐藏优惠大公开! - EarthRemit

出海|PayerMax“霈麦视野”首站落地广州,中东本地化实操经验分享助力企业出海| 手游那点事

马斯克身家逼近7500亿美元;《货币战争》作者:金价涨到10000美元也不意外;日本防卫预算已连续14年上涨| 一周国际财经| 每日经济新闻

Web3出海|阿联酋及迪拜、阿布扎比加密监管政策简明框架

美元連漲八週創近半年新高,日本“負利率結束”開始倒計時? - OANDA Lab

在大马次季国内生产总值(GDP)增长超出预期,以及美联储越来越接近降息的加持下,令吉兑大多数货币今早皆显著走强。 根据国行官网今早9时公布的令吉汇率 数据,兑美元汇率开盘报4.3780令吉;兑新元报3.3298令吉;兑英镑为5.6660令吉;兑欧元报4.8281令吉,均较上周五收盘 ...

一份超酷的指南,带你了解全球最强和最弱货币(与美元相比) : r/coolguides

阿联酋央行CB U.A.E._外汇监管服务局

JupUSD 計算器:將JupUSD(JupUSD)兌換為阿聯酋迪拉姆(AED)| Bitget

美国白令航空(Bering Air)一架塞斯纳208(Cessna 208)小型客机6日在阿拉斯加州诺姆(Nome)上空失联,当局表示已派出救援人员前往现场,但由于天气恶劣、能见度极低,无法提供空中支援,严重影响搜救进度。  飞行纪录显示,白令航空455号航班于当地时间6日下午3点20分 ...

从美元到区块链:稳定币的金融革命- 白话区块链

美元真相》(英)达尔辛妮·大卫【文字版PDF电子书下载】 | PDF

固定汇率:优点和局限性

交易大百科(P字系列)——卡塔尔里亚尔(Qatari Riyal) - 知乎

02 март 0 0
2023 copyright text.