stackers-catalog.ru

50 万 美元 等于 多少 港币 (99) 사진

香港优才“劝退令”!拒签率飙升至91%,普通白领如何逆袭?_瑞达移民

货币兑换人民币马币新币港币泰铢日元... - 货币兑换人民币马币新币港币泰铢日元【快速可靠】

2011年英国F序列50镑号码AB55 351127爱藏67 - 世界钱币收藏店- 世界钱币收藏店- 麦稀奇

定期存款利率2025|50萬港元定期存款利率優惠比較邊間最高息?

最新榜单】中国人力资源上市机构市值榜单(图)--每周必读- HRTechChina.com - 向上的力量!

港币如何低损耗兑换为美元_财富号_东方财富网

aespa為香港捐款50萬元

10月1日实施!香港存款保障额度增加至80万港币| 老范跨境

1美金能换多少港币(2023年9月26日)-美元汇率- 南方财富网

🎮 港服PSN点卡50港币秒到账!充值无忧🌟-游戏平台充值-淘宝好物网

香港渣打银行50元港币港币瑞兽系列_香港纸钞_港澳台纸钞_钱币收藏、纸币收藏_紫轩藏品官网-值得信赖的收藏品在线商城-

保诚理赔案例:【乳腺癌】香港保诚600万港币100%赔付-英国保诚- 香港保险-专业负责的香港保险经纪公司港保保!

BOYNEXTDOOR為香港火災捐款50萬港幣

香港家道中落港府40次护盘用6250亿港币保汇率: r/TimedNews

中国国际金融股份有限公司

第四季基金认购费减免优惠及基金转入现金奖赏| 中国银行(香港)有限公司

人民币对港币汇率曲线图(人民币港币)-慧博投研资讯

香港买一套50平米的房子多少钱?_搜狐网

楊衛隆- 部份中共國銀行可能無法結算美元狂隆在3月19日貼文,香港鈔票是商業票據,說明鈔票的兌現實況。美國鈔票是聯儲局發行,以In God we  trust我等信任的神的名義發行。要兌現的話,找聯儲局,要是聯儲局不能兌現鈔票,找我等信任的神去兌現吧。英國鈔票是英倫銀行以 ...

港幣很妙,有三家發行銀行,同樣50元不同銀行花色也不同😱😵‍💫😵‍💫,偷問,那怎麼會知道收到的是真的還是假的😱😱😱  整理行李貓貓在耍憂鬱了😿

香港🇭🇰警告⚠️1-3月新规来咯快🐎住❗️听劝👂🏻1-3月来香港,会惩罚每一个不认真做攻略的人…  春节去香港玩真的又很多注意事项⚠️给大家整理了一份攻略!希望能帮大家在香港玩得开心! - 👉避坑指南,一定要看!  🚫入境时机器弹出来白色纸条之后入住酒店用得上,一定 ...

美元对港币汇率是多少?(2023年6月20日) - 南方财富网

中国现代国际关系研究院

42400港币等于多少美元- 抖音

港币和人民币图片- 抖音

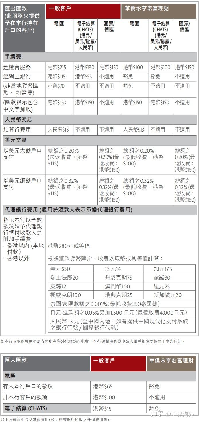
境外汇款| PDF

一张图看18个直盘外汇支撑阻力:美元+欧系日系+商品货币+新兴货币(2026年1月7日)_汇市观察_外汇_中金在线

香港银行开户—汇丰和渣打到底哪个比较好? - 知乎

绿绿赏积分今起可换超市现金券,5千分换50元,须亲身前往换领- 星岛环球网

外汇投资及买卖服务| 外币| 投资服务- 香港汇丰

企业汇率风险管理|汇率避险实践之服务贸易篇_特色服务_北京市分局

香港使用什么货币?2026年

欢迎光临中国工商银行工银澳门

港幣兌台幣匯率| 香港11間銀行/找換店兌換台幣匯率比較|每日更新| U Travel

新券商的跟踪止损单用着很爽,虽然有时候会被刷出去,但大部分时间亏损不大。 还有没想到新券商所谓的免佣是先扣后返,美元消费返还港币 ,就是交易费以及结单不是实时处理的,有点不习惯,感觉有可能是配置了消息队列延迟处理减少服务器负载压力。

Photo by yoojiminyeog (@a7480_) · November 27, 2025

TWS以TWS和42的名義為香港火災捐款50萬港幣

投資攻略】3.5厘息基建債券明日起可認購3個更好方法穩賺高息衝動太早抽債券反蝕底!

报价6000元,常见的05年50元纸币,别当面值花了!_搜狐网

说真心的,2年交香港储蓄分红险挺推荐的- 知乎

港元为何疲软?

亲测U卡出金是否便捷| 币圈老孟on Binance Square

發達尋寶!舊版紫色$50紙幣竟值35萬港幣?收藏家拆解拍賣成交價原因!青蟹 $5 $20 $100 古錢紙幣精品投資 滙豐匯豐渣打 中國銀行 60年代  70年代 80年代90年代 昔日香港 英女皇鈔票

港元定期存款利率大比拼邊間銀行最高息?

梭哈致富,新券商,大奖励

个人开户|【华侨永亨】过港开户,急速下户,性价比超高- 知乎

三季度我国外债规模略有下降外汇局:主要受外币外债余额下降影响

安以轩近况令人唏嘘!想用老公钱还50万房贷,账户却遭冻结还败诉

MONEY SCAN C820 Banknote Sorter • 檢測功能: 2 CIS, UV, MG • 檢測: 半張﹑重張及連張•  可點塑膠紙幣• 點幣量高達1,500張/分鐘• 可檢測美元﹑歐元﹑英鎊﹑港幣等貨幣•

港币和人民币汇率换算(人民币跟港币的汇率)-迈博汇金

复星国际证券港美股账户开户及香港银行绑定、港币美元入金完整教程| 老范跨境

港币对人民币汇率换算(现在人民币兑换港币)-慧博(hibor.net)

香港开始外汇管制了?

今日人民币兑换美元汇率多少?2024年11月03日汇率兑换_搜狐网

以兑换(美元,港币,RMB,USDT)联系我的各位! 不要浪费彼此时间! 想移民,可以协助! 兑换不是我的业务范围有移民需求的先生女士,没有兑换渠道?  开玩笑吧! 以后用WhatsApp或者Instagram 咨询移民项目,请参考一下这个! 我会事先问是移民需求,还是兑换需求? 连50 ...

对自身前景充满信心!小米宣布25亿港元自动股份回购计划:今年已回购接近50亿港元-快科技-科技改变生活

HopeGoo 50HKD无门槛火车票优惠券- 科技奶昔论坛

银行开户] 2022-23年内地居民在香港开户全攻略- 知乎

券商外幣兌換攻略港元兌美元點唱先最抵? - MoneyHero

50万港币能兑换多少人民币- 抖音

港币其实是兑换券,美元贬值对港股会有多大影响? - 知乎

買賣外幣或於匯出匯款時兌換外幣可享高達180 點子外幣買賣差價折扣!

大陆居民0门槛开港美股户,送终生0佣金+2000港币,低成本券商卓锐开户完整教程攻略| 老范跨境

香港储蓄险对比:充裕未来3对比隽升对比安进对比耀光- 香港保险资讯网

港幣很妙,有三家發行銀行,同樣50元不同銀行花色也不同😱😵‍💫😵‍💫,偷問,那怎麼會知道收到的是真的還是假的😱😱😱  整理行李貓貓在耍憂鬱了😿

不靠存款收息为花红双粮增值一银行认购基金高达价值$16万奖励

南方财经网- 南方财经全媒体集团

MJ去世15年遗产赚了235亿,每天入账430万,家人因钱财而对簿公堂-腾讯新闻

Singapore趣事馆- Singapore趣事馆added a new photo.

忠意-定期寿险尊安保险计划

香港入境处官宣新收费标准:香港身份申请和续签费用都上涨!附香港身份7年续签到永居经济支出、身份价值、申请攻略!_【银河集团】

人民币港币汇率(50000港币等于多少美金)-慧博报告数据

定存攻略|滙豐等港銀續降定存息富邦大眾逆市上調4個月最高3.8厘

内地老板赴港发展必看!身份办理+企业出海现在可一步到位_【银河集团】

型號: C-510 #banknote #counter • 檢測功能: UV, DD • 檢測: 半張﹑重張及連張• 可點塑膠紙幣•  點幣量高達1,600張/分鐘• 可檢測美元﹑歐元﹑英鎊﹑日元﹑人民幣﹑港幣等貨幣•

日元存现钞入银行提防收费,非间间有外币提款机,最高息率有几多? - 星岛环球网

零门槛,不出境,一次性开设5个香港恒生账户,你知道了吗? - ingstart-全球公司成立与合规

274.2万港币等于多少美元- 抖音

美金对港币汇率今日查询(2024年8月1日)-美元汇率- 南方财富网

香港旅行港币兑换攻略:最佳找换店、实时汇率与省钱技巧- 保哥笔记

各位睇下1伊朗里亞爾等於幾多港幣呀!

一文读懂!3000 万港币在香港能买多大的房子?_搜狐网

香港旅行港币兑换攻略:最佳找换店、实时汇率与省钱技巧- 保哥笔记

港币和人民币图片- 抖音

高價回收第一版人民幣第二版人民幣第三版人民幣第四版人民幣舊版港幣大聖書渣打有利銀行民國紙幣大陸郵票錢幣等, 徵收-

南洋商业银行(中国) – 个人工作记录

外汇投资及买卖服务| 外币| 投资服务- 香港汇丰

香港旅行港币兑换攻略:最佳找换店、实时汇率与省钱技巧- 保哥笔记

aespa official

基金推广优惠| 中国银行(香港)有限公司

有香港zabank 众安银行的,去开港股服务可获得20 港币。 - V2EX

2003年香港中国银行50元首发AA冠全新绝品无4尾号873 - 世界钱币收藏店- 世界钱币收藏店- 麦稀奇

内地储户成“财神爷”,香港银行花式“抢钱”-腾讯新闻

Shin Min Daily News 新明日报- 倪太到美国10多年,她至少回香港50次,每次飞机票3000多美金,加起来也要100多万港币,好在都是倪震出的钱。  本报独家连载《倪匡传:哈哈哈哈》,更多详情请翻阅今天的《新明日报》。 | Facebook

美元指数失守99 关口,离岸人民币创32 个月新高!机构看升到2027 年提供者Investing.com

新加坡元兑换港币攻略:汇率走势、最佳换汇时机与实用技巧全解析- EarthRemit

💰 秘魯貨幣& 提款攻略💰 去秘魯旅行要帶幾多現金?要帶美金定港幣?提款又會唔會收手續費? 下面一次過話你聽!👇 🇵🇪  秘魯貨幣:索爾(Sol, PEN) 1 PEN 大約等於

港元兌韓元匯率!9大韓元找換店比較+唱WON換韓

02 март 0 0
2023 copyright text.