stackers-catalog.ru

32 万 台币 等于 多少 新 币 (99) 사진

2239 英利-KY - 帳面一天就多32億台幣! 換算EPS可貢獻26.6元!|CMoney 股市爆料同學會

28岁狮城女到台湾为诈骗集团充当提款“车手”,涉及诈骗金额高达数十万元,落网后在当地被判刑32年半。  本报今年4月曾报道,台湾云林警方破获一起跨境诈骗案,一名新加坡籍女子涉嫌担任诈骗集团“车手”(钱骡),持观光签证入境后,在多个提款机密集提取共746万元 新台币(约 ...

大陆农民只有100多元的养老金,台湾农民却有七八千元?辟谣_搜狐网

盘点】全球56家市值破500亿元的半导体企业-国际电子商情

好奇試算了一下,日幣1000萬相當於台幣2,042,701元,月薪170225元以114所得稅試算工具,申報一人扶養換算日幣是74.5万円,不是8.2萬 円健保部分,以健保試算工具,自己加小孩年繳是32万円,不是5.1万円

不等聯準會降息!新台幣兌美元重回29字頭央行緊盯熱錢│TVBS新聞網

新加坡100元换人民币多少(新币对人民币汇率)-慧博报告数据

台幣連3貶 市場憂恐為外資匯出潮起手式

台湾地区40%产能转移至美国?台积电回应-电子工程专辑

新台幣匯市封關收31.438元全年升值4.27% 創5年最大升幅| 財經焦點- 太報TaiSounds

韌性預算涵蓋國防1132億顧立雄:戰備存量30天增至120天| 政治| 中央社CNA

人才吸引與留才- 中國醫藥大學附設醫院

2025 幣安出金教學:6 種加密貨幣換台幣的方式、現行繳稅規範說明- 果仁- 加密貨幣

IRVINS 咸蛋新加坡- Klook客路

占比41%:鸿海富士康AI 服务器部门收入Q2 首次超越苹果iPhone 等消费电子业务

財經-投資理財-天下雜誌

台幣一直升退休用存款還能依賴美債嗎?專家曝這樣推算答案浮現

500元新台幣紙鈔確定改版!央行揭3大改變亮點,最快發行時間曝光| 陳得馥| 風生活- 風傳媒

圖解#泰勒絲經濟學】 你是泰勒絲(Taylor Swift)的粉絲嗎?又或者,你是否會好奇泰勒絲的演唱會為何吸引全球數百萬 人朝聖?美國流行音樂天后泰勒絲在今(2024)年過後,稱號可能要換了,現在要稱她為「美國女富豪」。她在

新台幣5種面額大改版!舊鈔還能用嗎?怎麼兌換?防偽、視障友善設計一次看| 周育信| 全解析- 風傳媒

經濟學人》評析「台灣病」 台幣被低估55% 難怪勞工會不滿

日幣破新低,10萬台幣多換7萬日圓!錯過今天還會更甜嗎? | 下班經濟學| 風生活- 風傳媒

关之琳分享防疫日常在豪宅遛狗遭酸“不接地气” | 联合早报

台積電ADR是什麼?台積電ADR與台股在稅務上哪個划算?(附試算案例) - Mr.Market市場先生

BMW X1、Maserati Grecale 等新車現身車安網2023 年2 月份合格車款名單出爐 - 7Car 小七車觀點

壽險外價金Q3暴增千億元整體餘額達3,418億元史上次高| 金融脈動| 金融| 經濟日報

今天把7月份的SK海力士平倉轉去8月份了平倉損益+12萬台幣賣24口7月買24口八月手續費2100元我也不知這樣是貴還便宜遠期沒交易量根本無法買

川普將課徵32% 關稅,但撼動不了台灣汽車關稅溫室| TechNews 科技新報

台幣飆破29字頭,美元怎麼換最划算?專家曝「關鍵價位」:跌破這數字就趕快換美金| 風生活綜合報導| 風生活- 風傳媒

川普關稅+熱錢出走!新台幣連三貶收31.628元、創五日來低點| 金融- 太報TaiSounds

【早晨財經速解讀】台股萬四破底台幣貶近32元 金融股全面失守 壽險Q3財報不樂觀 禁空令隨時出 這波才是主跌段? 2022/9/27(二)

台幣狂升補貨日圓網銀換匯被塞到卡卡- 自由財經

價值32億台幣!南投調查站破獲偽變造美鈔案美商銀都難辨真假... ... | 台灣好新聞TaiwanHot

心得】7萬6技嘉5090 MASTER 超級雕有小螢幕玩,啟動2天到貨,風扇跑分、噪音、溫度簡易開箱! @電腦應用綜合討論哈啦板- 巴哈姆特

新台幣飆破29字頭,強勢升值背後有「陰謀」?專家預言:美元「大撒幣」時代來了! | 風生活綜合報導| 風生活- 風傳媒

台检方拍卖太子集团32辆豪车多款市价破亿台币- 8world

國立臺東大學招生| 🎓✨ 大學生的夢想生活,就在這裡! 來#國立臺東大學NTTU 💰 獎學金最高40 萬💖 助學金最高32 萬(最長可領4年!)  📚 在最美的山海校園讀書

三國志・戰略版》「千萬賞金計畫」正式開啟,總價值1500萬台幣豐厚豪禮等你來拿| 蕃新聞

嗨嗨大家好,此系列是小幫手筆記手札✌️ 此次筆記要跟大家分享近期很常聽到的匯損!🤯 當企業或投資人持有外幣資產(例如美元、日圓)時,若該幣別對新台幣貶值,就可能產生匯兌損失(簡稱匯損)。  👉簡單來說,就是原本手上的外幣換回台幣時,變得比較不值錢了。 🔸匯損 ...

股利打九折、全年做白工強台幣大浪「不能再寄望央行」,哪產業最慘?|天下雜誌

從22歲出社會第一次領薪水就開始存錢到今年滿32歲終於看到集保帳戶資產1000萬了(哭出來😭) 這十年間雖然一樣賺的不多(薪水完全沒漲哈)  但因為我把存錢當興趣💛 每個月發薪水都是先存再花

黃柏榮律師- 📌【 #首購族陷阱:貸款成數不足能不能解約?】  最近新聞報導,有名小凱今年初透過仲介買房,簽約時有清楚註明——「若貸款不足,買方得無條件解約」。 他也乖乖匯了#

一張紙錢相當於多少新台幣? 一場喪禮一次就燒掉2 億元?! ➝ 右滑看答案燒紙錢是一種歷史悠久的傳統民間信仰,相信大家小時候都有被長輩叫去燒紙錢的經驗

謝金河/英鎊急貶創37年新低英國如何救通膨? | 雲論| ETtoday新聞雲

阿布達|投資理財| 小編32歲辣媽46K小資族2025/03/08持股市值409萬近兩年的持股關鍵變化1.2023美金儲蓄險到期50萬投入美國科技股

Rdio 即將加入台灣線上串流音樂大戰? - INSIDE

美金匯率31元是目標價?郭智輝談台幣匯價「完整逐字稿」曝光!經部、央行急發聲明:沒操縱匯率這件事- 今周刊

华硕2024 年净利润313.94 亿元新台币,同比增长97%

幫忙買過10個10人份電鍋,直接海運寄回台灣(每台價差都超過1萬台幣,所以海運都算便宜)。但還是被嫌買錯了🤬,想賴帳。

美元的下跌速度好快,一個月的時間,對台幣的匯率已經從33以上跌破32元了! . 5/2一天跌掉近1.2,很猛耶! .

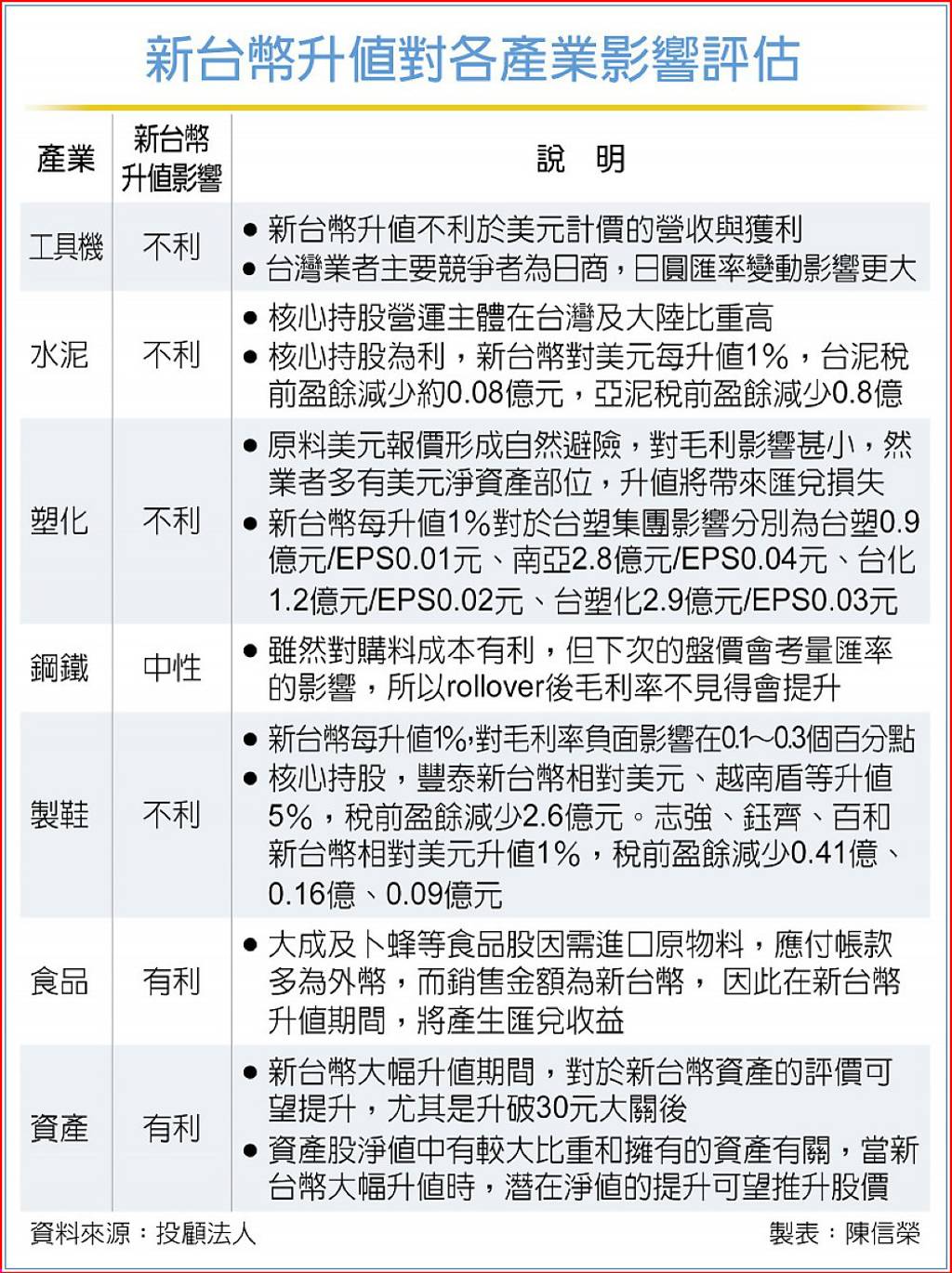
貨幣戰首部曲傳產直擊篇》匯率失速機械業憂出口全垮- 日報- 工商時報

新台幣鈔票國父、蔣公掰掰?改版年砸50億央行證實「這面額」有問題必改| 李瑋萱| 新聞- 風傳媒

買了MG 以後,經常看到一個說法:大陸賣多少錢,你來到台灣卻賣多少錢,把台灣人當盤子! 例如: 「同一輛車中國賣50幾萬台幣的價格,來台灣賣90萬。」(HS  在對岸賣

台積電法說前夕!新台幣上衝下洗逾1角收31.63元、中止連五黑| 財經焦點- 太報TaiSounds

6223 旺矽- 靠合併營收來翻倍?|CMoney 股市爆料同學會

美元受挫!關稅續拼協商新台幣飆升2角奔抵29.8元| ETtoday財經雲| ETtoday新聞雲

新台幣鈔券改版要花500億?央行總裁這麼說 但現在不改成本更高|NOWNEWS #CC字幕

央行啟動新台幣鈔券改版程序首張新版鈔預計2年半後發行- 自由財經

蘋果(Apple)今天舉辦秋季發表會,推出新一代手機iPhone 17系列,並介紹家族新成員、史上最薄的iPhone  Air。全系列機型容量自256GB起,iPhone 17新台幣售價2萬9900元起、iPhone Air售價新台幣3萬6900元起;12日開放預購、19日正式上市。  #iphones #iphone17 #中央社時事 ...

汪小菲新婚在即新欢遭爆黑料葛斯齐扯S家下水| 联合早报

硬幣成本高美國停發1美分硬幣台幣1元成本1.54元- 客新聞HakkaNews

新台幣暴漲衝破29.8,美元要崩盤了?專家預言:明年貶到「這數字」 | 風生活綜合報導| 風生活- 風傳媒

金價飆不停!國內飾金價格首破「2萬元大關」創新高| 產業動態| 財經| NOWnews今日新聞

做生意怎麼開發票?】給網拍電商、零售攤商、小吃路邊攤業主們的:營運必懂發票學- 晨心法律事務所

謝富旭、徐磊瑄》 45歲前做對9件事存摺多1000萬, 哩哩扣扣, 其他在旋轉拍賣

韓國產後房子補助看起來不錯但不是人人都可以拿他們很多限制… 然後限制🚫都不明說去問了才知道

新台幣兌美元飆升9.53角! 收盤價31.064元【最新快訊】

2026台幣28字頭又來?「1天升1元」重現?美金匯率想撿便宜再等等,4大名家預測點曝光- 今周刊

胡润百富- 资讯- 2025胡润女企业家榜

便宜中國商務‼️未來星盟新成員🔥 #吉祥航空近期釋出訊息,今年將從「優連夥伴」,正式成為星盟一員。 雖然還沒正式加入,但近期吉祥航空從#

台幣7年新低,32.5元就要到了?日圓更慘貶破150、寫33年最低…亞幣何時止跌要看「它」動向- 今周刊

新台幣兌美元匯率升破30元 央行回應 | 中央社影音新聞

500W馬達、130Nm扭力、32公里極速、64公里續航!Buzz Cerana T2 三輪電輔車台幣4.5萬有找| SUPERMOTO8

新加坡就業】將新幣薪水匯回台灣/便宜兌換為台幣-Youtrip篇- 張念念@Singapore

華碩推出32 吋6K 創作者螢幕ProArt PA32QCV,主打專業影像設計需求,售價新台幣39,900 元。 | T客邦

台幣盤中驚見「29.595」3年新高、升逾1.4元瘋了…出口恐匯損,美施壓逼升值?卓榮泰:沒受壓力- 今周刊

A大(kewei)個人研究觀察記錄篇(鴻海投資篇) : 8月14日!鴻海第二季法說會重點內容整理!

周维介:中文数字表达| 联合早报

台灣只有桃豬有這個價吧?

一万台币是多少马币- 抖音

中國在2025 年度,準時交出5% 的GDP 成長率,和前兩年一樣達標,但結構仍然失衡,最大功臣不是內需或投資,而是出口。 去年中國貿易順差接近

網傳武肺患者收治醫院名單指揮中心:散布假訊息最重罰300萬| 台灣好新聞TaiwanHot

是真的爽😂😂 沒想到一萬五台幣也可以變成一百萬…

台灣關稅20%「3大傳產」毛利恐吃光!台幣得貶至31~32元才能抵銷,專家示警:1狀況出現台股白忙一場- 今周刊

新竹夫妻因隔离出轨引发80万元求偿案

0203讀報/中時:雞年開紅盤外資熱錢湧入台股有望破萬點| 台灣好新聞TaiwanHot

新台幣貶3.4分收30.749元| 外匯市場| 金融| 經濟日報

獨/女遭詐騙「車看幾秒就被開走」!背49萬車貸每月還繳8千| TVBS | LINE TODAY

機師罷工風暴】機師年薪大揭密飛1年就能在新北買房- 鏡週刊Mirror Media

台幣28.904!要進場買便宜美金?美金匯率續弱?大佛李其展:29是否只是半山腰「觀察2重點」 - 今周刊

佳世達直噴漲停鎖死!豪砸32億取得東科35%股權導入AI完成「關鍵拼圖」-Money錢| CMoney投資網誌

美國高舉大刀,向台灣開32% 的關稅,台灣是美國農產貿易「逆差國」,去年逆差近934 億台幣,光牛肉一年就買了223億元,但台灣所有輸美的農產品,卻全部要繳高額關稅。  行政院宣佈,將給予農業部

秀威资讯在台湾积累新华作品| 联合早报

新台幣不排除升到27😱  台新銀行首席外匯策略師陳有忠認為,川普就是要學1995年中國為吸引全球製造業到中國生產,讓人民幣大幅貶值從5.8貶到8.7,預估美元指數可能會跌到95。  也因為美元走弱,新台幣兌美元今天再現「29字頭」,至於還會升到多少?匯銀人士認為,就看台美 ...

台湾拟结合三大优势打造亚洲资产管理中心| 联合早报

交通部修法 偽造車牌擬重罰3萬6千元並銷毀車輛-新聞-Rti 中央廣播電臺

台灣一起夢想公益協會|徵信查詢|過往專案|開案報告|您的捐款將於6月21日100%到「屏東縣萬巒鄉快樂關懷協會」 支持32 位脆弱家庭兒少在穩定的課輔環境中學習成長,讓教育改變孩童的未來!

農糧署南區分署> 新聞最前線> 最新消息>露天燃燒稻草傷荷包!

02 март 0 0
2023 copyright text.